Sometimes I go even order LR and sometimes odd order BW. If I publish a reverse null it is obvious I went LR.
Otherwise, it is important to realize that any single measurement is a single point in time and space and is really not able to capture what's going on. The current trend of "predicted in room response" takes it a step further but is not without issues - namely being "what room?".
Trust the process you have personally developed, there are many roads arriving at the same destination.
@Eggguy said:
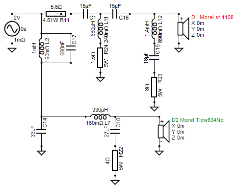
New crossover, haven't tried it yet but it is simpler. Got rid of that parallel tank. XO is now 1280 ish
Continuing the XYZ discussion from the other thread, I think the item that we should address is the 128mm Y offset that you placed on the woofer in the attached revised schematic. When doing FR measurements with OmniMic, when the tip is in a fixed position for all measurements, the Vcad XYZ values on the schematic tab should be zero for all drivers. The model delay or offset, in ms, calculated by the three measurement technique, is only entered on the driver tab, as either a positive or negative value on either the tweeter or woofer.
With a dual channel loopback measurement mic, you measure each driver on-axis by moving the mic up or down (or the speaker up or down) to measure each driver. The three measurement technique is not used at all. Since the design axis is usually the tweeter, you enter the Y offset, either positive or negative, on the schematic tab for either the tweeter or woofer (but not both). You may also need to enter a tilt value because your baffle is not flat. Vcad then uses this information to triangulate the measuring position of 1 meter out to the listening position of roughly 2.5 meters (or whatever value you set in preferences). But when using the OmniMic three measurement system with the mic tip in a fixed position, the Vcad or XSim model is only valid at the 1 meter measurement distance.
Jeff Bagby's PCD program, however, is different, and can triangulate the 1 meter measurement out to 2.5 meters. It also uses the XYZ coordinate system, just like Vcad, but it uses this data in a different manner. From a single set of three measurements, it can model polar and power response, but these models are based on perfect piston assumptions and diffraction models. Vcad's polar and power response charts are generated based on interpolation of actual measurements. Whatever you put in, that is what you get out. As I understand it, no internal models or perfect piston assumptions are used in Vcad.
OK larger inductors and smaller caps. Z min is now above 3.5, XO is now 1250, reverse null is not super deep but very symmetrical. During AB testing I cant help remember what a guy told me about many speakers sounding too forward. New XO sounds quite a bit less forward. I prefer it, easier to listen to.
Comments
1250 is less than a 1/2 wavelength driver spacing. Vertical lobe is huge.
Sometimes I go even order LR and sometimes odd order BW. If I publish a reverse null it is obvious I went LR.
Otherwise, it is important to realize that any single measurement is a single point in time and space and is really not able to capture what's going on. The current trend of "predicted in room response" takes it a step further but is not without issues - namely being "what room?".
Trust the process you have personally developed, there are many roads arriving at the same destination.
Continuing the XYZ discussion from the other thread, I think the item that we should address is the 128mm Y offset that you placed on the woofer in the attached revised schematic. When doing FR measurements with OmniMic, when the tip is in a fixed position for all measurements, the Vcad XYZ values on the schematic tab should be zero for all drivers. The model delay or offset, in ms, calculated by the three measurement technique, is only entered on the driver tab, as either a positive or negative value on either the tweeter or woofer.
With a dual channel loopback measurement mic, you measure each driver on-axis by moving the mic up or down (or the speaker up or down) to measure each driver. The three measurement technique is not used at all. Since the design axis is usually the tweeter, you enter the Y offset, either positive or negative, on the schematic tab for either the tweeter or woofer (but not both). You may also need to enter a tilt value because your baffle is not flat. Vcad then uses this information to triangulate the measuring position of 1 meter out to the listening position of roughly 2.5 meters (or whatever value you set in preferences). But when using the OmniMic three measurement system with the mic tip in a fixed position, the Vcad or XSim model is only valid at the 1 meter measurement distance.
Jeff Bagby's PCD program, however, is different, and can triangulate the 1 meter measurement out to 2.5 meters. It also uses the XYZ coordinate system, just like Vcad, but it uses this data in a different manner. From a single set of three measurements, it can model polar and power response, but these models are based on perfect piston assumptions and diffraction models. Vcad's polar and power response charts are generated based on interpolation of actual measurements. Whatever you put in, that is what you get out. As I understand it, no internal models or perfect piston assumptions are used in Vcad.
Thanks Bill
OK larger inductors and smaller caps. Z min is now above 3.5, XO is now 1250, reverse null is not super deep but very symmetrical. During AB testing I cant help remember what a guy told me about many speakers sounding too forward. New XO sounds quite a bit less forward. I prefer it, easier to listen to.
Soon I will be satisfied and be quiet
Inductor DCR is not quite correct
Final XO
More stuff